PIXNET Logo登入

米堤米

跳到主文

米堤好米 喝嘉義甜甜的水長大 身材美麗富裕 一粒粒 稻子善良的心 一粒粒 稻農的深情 經由豐益碾米廠的陶冶 給它們愛、夢和健康 和整個嘉南平原的芳香 從大林快樂出帆 航向全台灣的腸胃 航向全世界的味蕾

部落格全站分類:美食情報

  • 相簿
  • 部落格
  • 留言
  • 名片
  • 4月 27 週四 201720:58
  • 第五屆亞太青少年人權高峰會議



亞太青少年人權高峰會邁入第五屆,今日在溪頭米堤大飯店盛大開幕。主旨為提昇人權普世價值,促進各國青年文化交流。由外交部、法務部、新北市教育局指導,溪頭米堤大飯店、中華國際人權促進會、國際青少年人權協會(Youth for Human Rights International, YHRI)共同主辦。由人促會榮譽理事長暨溪頭米堤大飯店總經理李麗裕開場,現場貴賓雲集,中興大學、東海大學、南華高中、全國高中高職家長會協會家長代表蒞臨,共超過200人共襄盛舉,熱鬧非凡。
法務部代表周文祥檢察官致詞時表示,法務部自2009年實施人權兩公約以來,積極落實人權教育訓練,特別是2017年兩公約第二次國家報告國際審查會議中,10位國際審查委員強烈建議,政府機關應優先執行公務人員的人權教育與訓練,也是為了讓民眾更能體會到政府在不同部門中,都可以享受、尊重與保護人權。
(繼續閱讀...)
文章標籤

米堤米 發表在 痞客邦 留言(0) 人氣(7)

  • 個人分類:
▲top
  • 4月 27 週四 201710:45
  • 【專題演講】年輕不打安全牌


【專題演講】年輕不打安全牌
 主講人|米堤飯店集團總經理 李麗裕 先生
 時   間|5月11日下午2點至4點
 地   點|國立中正大學文學院144國際會議廳
   詳   情|http://pics.ee/iwli
 
(繼續閱讀...)
文章標籤

米堤米 發表在 痞客邦 留言(0) 人氣(14)

  • 個人分類:
▲top
  • 4月 24 週一 201722:01
  • 花蓮、宜蘭地區作物病蟲害疫情警報第 1 號



水稻葉稻熱病
一、發生地區及防治適期:
(繼續閱讀...)
文章標籤

米堤米 發表在 痞客邦 留言(0) 人氣(9)

  • 個人分類:
▲top
  • 4月 24 週一 201721:58
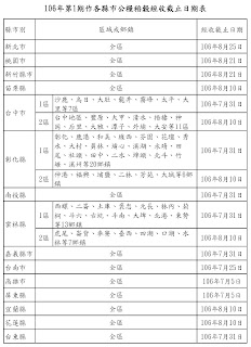
  • 106年第1期作公糧稻穀收購數量、價格、期限暨濕穀計價方式


行政院農業委員會  公告
發文日期:中華民國106年04月21日
發文字號:農授糧字第1061096778號
主旨:公告106年第1期作公糧稻穀收購數量、價格、期限暨濕穀計價方式。
(繼續閱讀...)
文章標籤

米堤米 發表在 痞客邦 留言(0) 人氣(85)

  • 個人分類:
▲top
  • 4月 23 週日 201707:41
  • 張忠謀對話湯明哲:時勢造英雄?英雄造時勢?

臺大副校長湯明哲(以下簡稱湯):在策略學上,「時勢造英雄、英雄造時勢?」是一個經典議題。傳統理論主張要順勢而為,可是我們看到一些偉大的企業,並非順勢而為,它們逆勢而為,像是星巴克(Starbucks)、沃爾瑪(Wal-Mart)、蘋果(Apple)……。做為一名CEO,公司若順勢而為,很可能變成「我跟別人一樣」,結果是價格競爭。但如果我有能力訂出遊戲規則,逆勢而為,反而能主導時勢。
  星巴克的創辦人霍華德·舒爾茨(Howard Schultz)在80年代健康風吹襲,每人咖啡消耗量減半下,逆勢而為,創立精品咖啡的王國;沃爾瑪的創辦人山姆·沃爾頓(Sam Walton)在百貨公司遍佈城市的60年代,以鄉村包圍城市策略成為百貨巨擘。這些都是開創時勢的企業英雄。所以,身為一名CEO,什麼時候你要順勢?什麼時候你要逆勢?
何時要順勢?何時要逆勢?
台積電董事長張忠謀(以下簡稱張):剛剛湯老師說很多偉大的企業,包括蘋果、星巴克都是逆勢而為,我並不是完全同意。「時勢造英雄、英雄造時勢」這句話其實是中文的諺語,在英文不太常聽到這樣的說法。我覺得成功的機會都是:「環境」、「潮流」跟「個人」——也就是你所稱的英雄,這三者交集的結果,缺一不可。
  我先講蘋果,如果只有傑伯斯(蘋果創辦人Steve Jobs),而沒有當時的環境條件,是很難成功的……,那是什麼樣的環境呢?
  一開始蘋果的成功,是1975、1976年時,當時的個人電腦(PC)技術已經有相當成熟度,主要零組件IC及硬碟的技術已經進步到一個程度,使得個人電腦成為一個可以放在一張桌子上的東西,不像以前電腦的體積都要大到佔據整個房間。這些就是當時所具備的環境。
  而蘋果的第二個高峰是iPod的誕生,也是因為當時環境具備了。下載音樂的技術,大概是五、六年前才成熟,如果沒有這些足夠的環境條件,光是一個傑伯斯,起不了太大作用。而他並沒有產生這個環境,這個環境是幾百萬人產生的!
  第二個必要條件是潮流,也就是市場需求。因為生活方式的改變,年輕人喜歡戴著耳機、戴著iPod,甚至跟你講話都戴(笑),這是潮流。這個潮流也不是傑伯斯產生的,但他充分利用了這個環境與潮流。
  所以,當環境和潮流具備了之後,懂得掌握時勢的英雄適時出現了,就是傑伯斯。
  所以與其說是「英雄造時勢,還是時勢造英雄?」我倒覺得,不如說「環境、潮流和英雄都是必須具備的條件。」
湯:您的意思是,潮流加上環境是「必要條件」,英雄則是「充分條件」?沒有必要條件,英雄是出不來的?但是所謂的英雄就是讓所有的事發生(make the whole thing happen)?
張:當環境、潮流和英雄這三者同時具備,才會讓所有的事發生。星巴克也是利用了潮流。喝咖啡變成不只是喝咖啡而已,咖啡要講究了,還要有地方上網聊天,這是生活方式的改變。在這個潮流下,霍華德·舒爾茨出現了,所以星巴克的成功,又是一個潮流、環境與英雄的交集。霍華德·舒爾茨絕不是逆流,而是順勢。
湯:那台積電呢?
張:台積電,也是環境、潮流與我個人的交集。環境與潮流是什麼?不是我產生的,我沒有造成時勢。
  當時的環境有兩個條件,第一個是在1975年,孫運璿先生決定建立一個大型的積體電路的專案。他不只是講講而已,而是真的花了許多錢投資,找了一批人,到美國RCA(美國無線電公司)取經,還擴大規模繼續研發。所以從1975年到1985年台積電醞釀成立時,這個計劃已經進行10年了,這是第一個條件。
  第二個條件是當時IC產業已經漸趨複雜,蓋晶圓廠變得困難許多。因為摩爾定律,每18至24個月,積體電路的密度要增加1倍,因此,到了1985年時,積體電路已複雜到相當的程度,蓋廠需要相當多資本,要1億美元,龐大的資金並非一般人能夠募得,創投基金也無法提供那麼多,所以要創業的人,在1985年當時的環境下,就變得相當困難。
沒有張忠謀,會有台積電嗎?
湯:但是環境、潮流每個人都會碰到,為什麼只有您可以看到?美國、日本都沒有人?
張:在1985年看到所有條件俱備,全世界我是第一人。
  我是怎麼看到的呢?就像王國維說的,人生視野有三個階段,第一階段是「獨上高樓,望盡天涯路。」
  1985年我到台灣時,是第一階段;那時我在這個行業已經30年,當全球IC產業的最高主管也已經13年了。
  那個時候,德州儀器是全球最大的半導體公司,它的確是高樓,我不敢說我獨上高樓,那時半導體業的其他最高主管也在高樓上,但他們沒能看到我所看到的第一個條件「環境」,也就是台灣的機會。
  第二個條件,是市場需求,也就是潮流,大家都能看到,美國人也能看到,可是他們沒有去思考跟掌握。
  我講個故事,1984年,我在通用器材(General Instru麼nt Corporation)的時候,朋友想創辦一個半導體公司,找我募資,開口要5千萬美元,我很有興趣,等他的商業提案計劃,可是等了兩、三週,都沒有消息,於是我主動打電話給他。
  結果他說,「我現在不需要5千萬,我只要5百萬美金,這個錢我自己可以找到,所以沒有再去找你。」我吃驚的問他,「所以你放棄蓋晶圓廠了?」他答,「對,因為現在日本公司可以代工。」
  他是第一個提醒我,原來創辦IC公司所需資本,已經高到不太可能自己創業的程度,如果想創業,就要像他一樣,必須找人代工。
  這就是專做代工的機會出現的時候。我後來就研究了一下,日本公司幫忙代工,要求什麼回饋?代工對它來說,其實是不太歡迎的生意,所以它要求銷售權,「給我產品銷售權,讓我用自己的牌子銷售。」可是後來發現,市場上都是日本代工廠的品牌,這與無晶圓廠的IC設計客戶利益衝突。
  要看到上述這種代工模式可不可行,也就是要「上高樓,望盡天涯路。」
湯:等於說,英雄少了前面的經驗,幾乎是不可能集合所有成功條件的。那麼如果沒有您,台灣會有晶圓代工業嗎?會有台積電嗎?
張:我在這20年當中,也想過這個問題。假使我還在德州儀器,沒有回到台灣,我覺得很有可能台灣發展晶圓代工會比1985年晚,而我可能會為德州儀器設立一個晶圓代工公司。可是德儀董事會會不會通過,那又是另外一個問題(笑)。
湯:(笑)不會的。 我曾說笑,如果在1985年,拿台積電的營運計劃去敲IBM大門,IBM會說,Come on, get out here. 我自己有我的產品,幹嘛做這麼小的生意!大公司不會去做這麼創新的生意。
  我看如果沒有您的話,台灣要產生晶圓代工,至少要晚10年。因為您認識全球半導體的主管,您也知道製程,知道成本,知道用什麼價格您可以拿到生意,當時台灣沒有人有這樣的經驗哩?
張:我剛講了兩個條件,還有第三個條件,或許您可以說是因為我的緣故,所以出現了肯出資本的人。那時李國鼎先生對我有信心,飛利浦(Philips,台積電原始股東之一)對我也相當有信心……。這是台積電的開始,但要成功路還相當長……。
  但如果我當年沒有到台灣,我絕不會創台積電,也就不會有台積電今天的成功。
湯:您的意思是,沒有您,台灣可能還是會有晶圓代工業,只是會落後好幾年?
張:也許台灣不會是頭一個有專業晶圓代工的地方,也許會是其他地方、其他國家。
湯:如果落後的話,台灣半導體業不可能在全世界取得這麼重要地位?
張:對,我認為台積電的確有這樣的影響力。
湯:的確,從台積電的例子看,環境、潮流與個人要有交集,但這三個到底哪個比例會比較重?
張:我想那個環境還是必要的, 假使我們沒有一個積體電路的專案,沒有一個肯出資本的單位,我不能夠……。
湯:英雄無用武之地?
張:對,英雄無用武之地。
如何掌握機會?掌握時勢?
湯:看起來,企業創新,還是要時勢加一個英雄才可能會發生,沒有時勢,只有英雄要造時勢……,歷史上的企業很少。所以接下來的問題是,如何從您身上學到掌握機會?掌握時勢?讓企業創新發生?
  環境,每個人都會碰到的,傑伯斯碰到的,其他人其實也有碰到,但為什麼是他,而不是其他人成就了事業呢?我們在學校教學生,成功CEO的要件,是要成為具有評斷力的思想者(Being a critical thinker),這已經很難了……。
張:對,還要有一點勇氣。就台積電來說,我當時的勇氣是滿高的。怎麼說呢?當時這個任務,至少有三個選擇,其中一個是,做一個非常小辨模的自主晶圓廠;另外一個,是做IC設計公司;當時,別人已經在走的,就是這兩條路。但我選擇去走一條專業代工的路,那是沒有人走過的路。
湯:通常很難走一條與過去完全不同的路?
張:這也許就是你所謂的英雄,傑伯斯是這樣,霍華德·舒爾茨也是,他們沒有看過去的成功,霍華德·舒爾茨沒有去開一家普通咖啡店,他是去開了一個星巴克。
湯:選擇沒人走過的路,您需要多大的勇氣?
張:把我的過去聲譽,都放在賭桌上(做出下注手勢)了。我想過,如果台積電做不成功,我只能鬱鬱退休,我人生的最後一頁就是不成功。當然,做這場賭注的時候,我也評估過,當時我至少有五成的把握。
湯:但您過去所經歷的,不需要冒這麼大的險?
張:這我不同意。承擔風險(Risk taking),是美國文化的公司衡量經理人最重要的標準之一。事實上我在德儀,幾乎是每天都被教誨要承擔風險,這是天天必須呼吸的空氣。
湯:您鼓勵年輕人也像您一樣嗎?
張:年輕人沒有什麼既有的名譽可以損失的呀!他們年紀輕,輸了可以再爬起來,沒什麼可損失的,人生就可以賭得多一點。但1985年,我已經是54歲了(笑)!
湯:在企業界,沒有所謂英雄造時勢,都是英雄有遠見,看到時勢,找到對的環境,冒風險即早佈局,時勢成熟,成就一番事業。
小檔案_對談CEO 張忠謀
經歷:美國德州儀器半導體部門副總裁
現職:台積電董事長
小檔案_專欄主持人 湯明哲
經歷:美國伊利諾大學終身職教授
現職:臺大副校長
(繼續閱讀...)
文章標籤

米堤米 發表在 痞客邦 留言(0) 人氣(2,418)

  • 個人分類:
▲top
  • 4月 19 週三 201722:00
  • 嘉義縣環保局下海撿垃圾 海岸垃圾號召媽祖環保艦隊和環保志工共襄盛舉



為提升民眾對海洋環境保護意識,嘉義縣環保局4月18日在布袋遊艇港舉辦淨海活動,由副縣長吳芳銘領軍,與立委蔡易餘、議員蔡鼎三、奉天宮董事長何達煌及海巡署、漁會等單位一同宣誓守護海洋環境決心,4月22日還要在布袋海灘淨灘,同時環保局長顏旭明與環保局同仁直接下海清除垃圾,希望帶給海洋生態乾淨的空間。

(繼續閱讀...)
文章標籤

米堤米 發表在 痞客邦 留言(0) 人氣(5)

  • 個人分類:
▲top
  • 4月 15 週六 201715:44
  • 反毒…改行政罰 強制社區輔導



林明傑/國立中正大學犯罪防治系教授
近日不少立委想提案要求禁毒政策趨嚴,身為實證矯正諮商學者,筆者想藉此釐清禁毒的正辦方法為何。
毒品政策成功的國家,全球只有瑞士、荷蘭、葡萄牙三國,他們都不是禁毒,而是轉個彎讓毒品使用下降。
為什麼大多數國家採禁毒,卻都沒成功,且越禁越多?輔導經驗中發現,毒品確實難戒,吸毒者也都這樣告訴我。一年前,看到英國記者海利在TED演講「你對上癮的所有認知都是錯的」,再搜尋相關期刊與心理學實驗研究與反省輔導經驗,思索幾日後,終於茅塞頓開。
若以治水比喻,禁毒政策較似防堵,但大禹治水用疏導且證實成功。毒品要如何治呢?答案就在治水須瞭解水性,治毒需了解毒性、人性、與毒入人性。
毒性為何?毒品就是成癮藥物,它會提供奇高快感讓人成癮,成癮包含耐受性與戒斷性,前者只能越用越多才能達到同樣快感,後者讓人不用不行且身體受不了。那人性為何?人性在快感上有兩個不需證明的原則,即每個人都喜歡快感及每個人會喜歡較高的快感。毒入人性就是毒入人體之內會產生奇高的快感,之後會產生奇低的低落感。如此一來一往,當然絕多數人沒能戒毒成功。
那麼,有比毒更快感的東西嗎?若有它就是解方。一九七五年加拿大心理學教授亞歷山大發現,禁毒政策是來自一九二○年多篇以一籠一鼠並給毒水與清水而都喝毒水到死,他認為鼠是群性因此實驗步驟有誤,改以雄雌鼠各十,關在一籠且有彩球可玩耍,經發現都會一直喝清水,只喝一兩口毒水。他證實「自由與連結」才是比毒品有更高快感的東西。但為何你我沒發覺,這是因為我們一直享受其中。吸毒者被抓而入獄,其心情必然是差到極點。出獄後呢?也必然是剩下尋找極樂的毒品了。所以處罰吸毒者只會造成更糟的情緒反差。
有效的三國都是新案遽降且舊案漸少,故關鍵政策就是「宣導未吸毒者終生不吸毒,對吸毒者由警察轉衛生局強制參加減害治療與就業輔導兩年,若不參加則每兩月罰款一到三萬元,可連續處罰。」葡萄牙就是如此規定,而開始降低吸毒者。
(繼續閱讀...)
文章標籤

米堤米 發表在 痞客邦 留言(0) 人氣(0)

  • 個人分類:
▲top
  • 4月 05 週三 201721:44
  • 社團法人中華海峽兩岸健康旅遊休閒協會




第三屆理監事名單




名譽理事長



黃明和




理事長



李麗裕




常務理事



陳維昭、焦仁和




理  事



詹火生、劉見祥、卓伯源、楊漢湶、薛富井、顏子欽




候補理事



黃明義




常務監事



柯長崎




監  事



許高慶、黃靖媛




候補監事



李龍騰


(繼續閱讀...)
文章標籤

米堤米 發表在 痞客邦 留言(0) 人氣(22)

  • 個人分類:
▲top
  • 3月 24 週五 201712:58
  • 溪頭米堤大飯店徵服務嘉義布袋偏鄉國小同學英語教學小老師




米堤米

豐益農業科技股份有限公司(米堤大飯店企業集團)
地址:622嘉義縣大林鎮三村里湖子5-1號
黃嘉政 連絡電話:0919196471
(繼續閱讀...)
文章標籤

米堤米 發表在 痞客邦 留言(0) 人氣(37)

  • 個人分類:
▲top
  • 3月 23 週四 201710:08
  • 修正「收購公糧濕穀作業實施方式」第六點

行政院農業委員會  令
發文日期:中華民國106年03月22日
發文字號:農授糧字第1061096628A號
修正「收購公糧濕穀作業實施方式」第六點,並自即日生效。
(繼續閱讀...)
文章標籤

米堤米 發表在 痞客邦 留言(0) 人氣(13)

  • 個人分類:
▲top
«1...67816»

FB粉絲頁

個人資訊

米堤米
暱稱:
米堤米
分類:
美食情報
好友:
累積中
地區:

622嘉義縣大林鎮三村里湖子5-1號

噗浪

推特跟隨

推特分享連結

最新文章

  • 「當過肝苦人 更愛肝」 米堤飯店老闆投入保肝活動
  • 換肝重生 米堤飯店總經理帶國際人權大使回母校座談
  • 拋磚引玉回饋社會 魏縣長見證並致贈感謝狀 「溪頭米堤大飯店」捐贈社團法人彰化縣啟智協進會一輛身障專車
  • 和癌末父親的最後合照 讓他不再當台商
  • 傳奇改造達人 李麗裕 南華高中蛻變後的如鷹展翅
  • 【關懷母校・感恩有您】傑出校友李麗裕學長捐贈急難慰助金新台幣三十萬元整
  • 嘉義縣第二次校長會議 張縣長呼籲教育需兼具世界觀
  • 嘉縣校長會議 張花冠籲教育需兼具世界觀
  • 米堤贈書提升競爭力 校長會議張花冠:教育兼具世界觀
  • 飯店總經理做公益 購中正大學教授新書捐家鄉

熱門文章

  • (8,059)換肝前 李麗裕狠砸4千萬買勞斯萊斯當靈車 結果…
  • (6,340)榮鑫企業集團總經理李麗裕 危機入市 譜寫米堤傳奇
  • (2,418)張忠謀對話湯明哲:時勢造英雄?英雄造時勢?
  • (527)米堤好米(2kg)
  • (247)改造創奇蹟‧挑戰不可能 米堤飯店李麗裕
  • (131)備受教育部、柯P寵愛的高中-南華高中
  • (116)豐益壽司米
  • (102)我不是幸運的人,而是努力的人。
  • (22)「改造」大王李麗裕 盯上食安問題 開始投資...
  • (15)糧商資料明細

文章精選

文章搜尋

參觀人氣

  • 本日人氣:
  • 累積人氣: