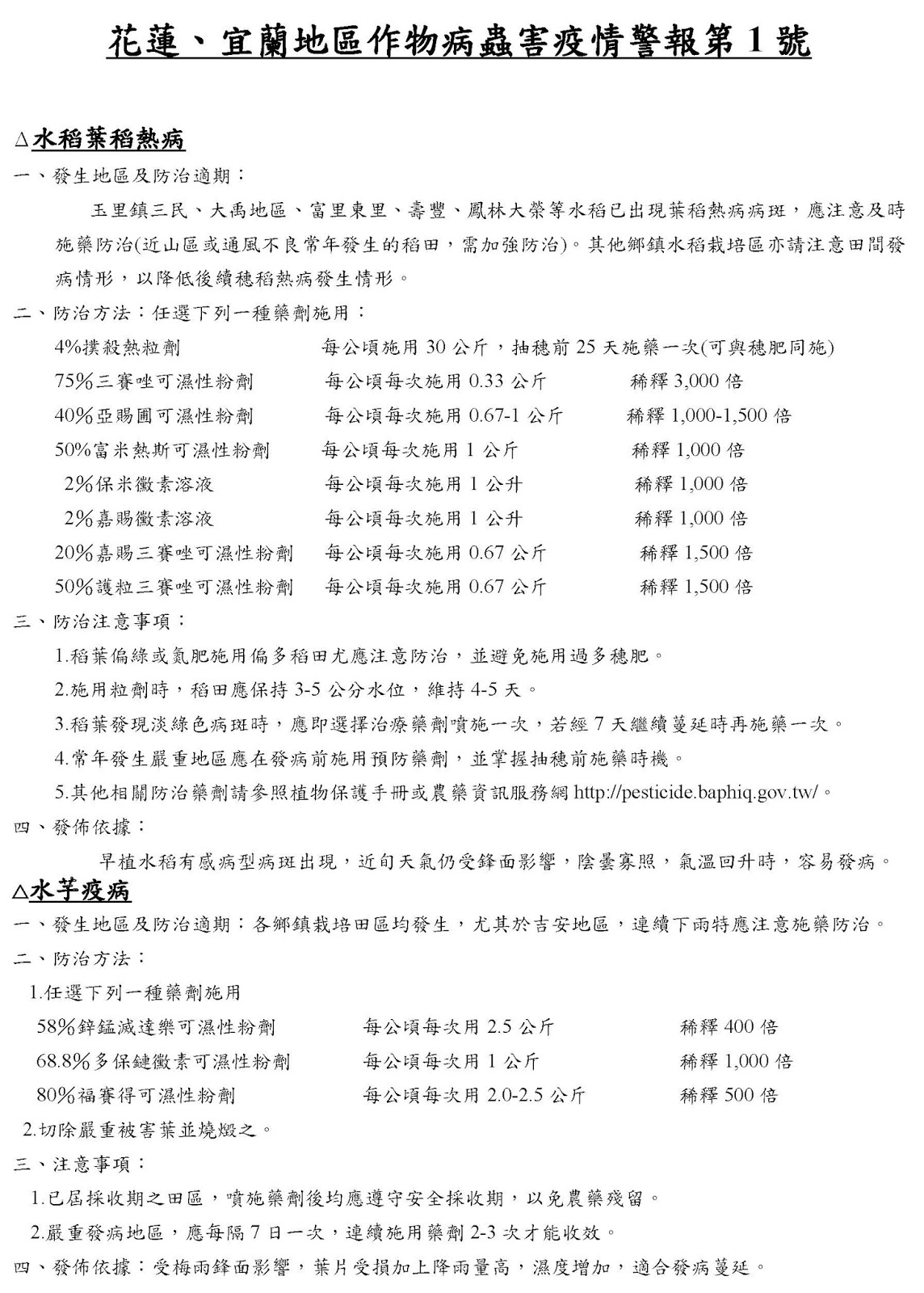
水稻葉稻熱病
一、發生地區及防治適期:
二、防治方法:任選下列一種藥劑施用:
四、發佈依據:
△水芋疫病
一、發生地區及防治適期:各鄉鎮栽培田區均發生,尤其於吉安地區,連續下雨特應注意施藥防治。
二、防治方法:
1.任選下列一種藥劑施用
2.切除嚴重被害葉並燒燬之。
三、注意事項:
四、發佈依據:受梅雨鋒面影響,葉片受損加上降雨量高,濕度增加,適合發病蔓延。
一、發生地區及防治適期:
- 玉里鎮三民、大禹地區、富里東里、壽豐、鳳林大榮等水稻已出現葉稻熱病病斑,應注意及時 施藥防治(近山區或通風不良常年發生的稻田,需加強防治)。其他鄉鎮水稻栽培區亦請注意田間發病情形,以降低後續穗稻熱病發生情形。
二、防治方法:任選下列一種藥劑施用:
- 4%撲殺熱粒劑:每公頃施用 30 公斤,抽穗前 25 天施藥一次(可與穗肥同施)
- 75%三賽唑可濕性粉劑:每公頃每次施用 0.33 公斤,稀釋 3,000 倍
- 40%亞賜圃可濕性粉劑:每公頃每次施用 0.67-1 公斤,稀釋 1,000-1,500 倍
- 50%富米熱斯可濕性粉劑:每公頃每次施用 1 公斤,稀釋 1,000 倍
- 2%保米黴素溶液:每公頃每次施用 1 公升,稀釋 1,000 倍
- 2%嘉賜黴素溶液:每公頃每次施用 1 公升,稀釋 1,000 倍
- 20%嘉賜三賽唑可濕性粉劑:每公頃每次施用 0.67 公斤,稀釋 1,500 倍
- 50%護粒三賽唑可濕性粉劑:每公頃每次施用 0.67 公斤,稀釋 1,500 倍
- 稻葉偏綠或氮肥施用偏多稻田尤應注意防治,並避免施用過多穗肥。
- 施用粒劑時,稻田應保持 3-5 公分水位,維持 4-5 天。
- 稻葉發現淡綠色病斑時,應即選擇治療藥劑噴施一次,若經 7 天繼續蔓延時再施藥一次。
- 常年發生嚴重地區應在發病前施用預防藥劑,並掌握抽穗前施藥時機。
- 其他相關防治藥劑請參照植物保護手冊或農藥資訊服務網 http://pesticide.baphiq.gov.tw
四、發佈依據:
- 早植水稻有感病型病斑出現,近旬天氣仍受鋒面影響,陰曇寡照,氣溫回升時,容易發病。
△水芋疫病
一、發生地區及防治適期:各鄉鎮栽培田區均發生,尤其於吉安地區,連續下雨特應注意施藥防治。
二、防治方法:
1.任選下列一種藥劑施用
- 58%鋅錳滅達樂可濕性粉劑:每公頃每次用 2.5 公斤,稀釋 400 倍
- 68.8%多保鏈黴素可濕性粉劑:每公頃每次用 1 公斤 ,稀釋 1,000 倍
- 80%福賽得可濕性粉劑:每公頃每次用 2.0-2.5 公斤,稀釋 500 倍
2.切除嚴重被害葉並燒燬之。
三、注意事項:
- 已屆採收期之田區,噴施藥劑後均應遵守安全採收期,以免農藥殘留。
- 嚴重發病地區,應每隔 7 日一次,連續施用藥劑 2-3 次才能收效。
四、發佈依據:受梅雨鋒面影響,葉片受損加上降雨量高,濕度增加,適合發病蔓延。
文章標籤
全站熱搜
